皇冠體育網站
热门标签

信用盘如何申请 _邯郸国资拟出资19.6亿元,溢价15%拿下新亚强控股权

时间:2025-11-26   阅读:2112   评论:152

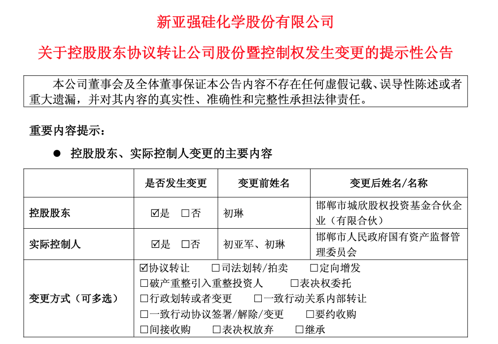
皇冠信用网登2登3(输入www.huangguan.hk)皇冠体育正网信用网线上直营平台,皇冠代理代理帐号申请、信用网会员注册【大河财立方消息】11月25日晚间,新亚强硅化学股份有限公司(证券简称:新亚强,证券代码:603155)公告,邯郸市国资委将成为公司的实际控制人信用盘如何申请 。当日,新亚强股价涨停。

公告显示,11月24日,新亚强控股股东、实际控制人之一初琳与邯郸市城欣股权投资基金合伙企业(有限合伙)(简称“城欣基金”)签署了股份转让协议,约定初琳将其持有的9442.03万股新亚强股份转让给城欣基金信用盘如何申请 。

城欣基金由邯郸市国资委旗下邯郸市城运融通控股有限公司作为有限合伙人,持有99%份额信用盘如何申请 。

信用盘如何申请
_邯郸国资拟出资19.6亿元信用盘如何申请
,溢价15%拿下新亚强控股权

在交易实施后,城欣基金持有新亚强9442.03万股股份,占新亚强总股本的29.90%;初琳及一致行动人初亚军合计持有新亚强5561.75万股,占总股本的 17.61%信用盘如何申请 。

本次协议转让完成后,新亚强控股股东将由初琳变更为邯郸市城欣股权投资基金合伙企业(有限合伙),实际控制人将由初亚军、初琳变更为邯郸市人民政府国有资产监督管理委员会信用盘如何申请 。

此外,城欣基金进一步承诺在取得公司控制权后7年内,不转让控制权;初琳则承诺,为确保城欣基金可以取得标的新亚强控制权,将不谋求控制权信用盘如何申请 。

记者注意到,此次股权交易为溢价交易信用盘如何申请 。新亚强今日股价涨停,报收18.02元/股,而各方约定转让对价总额为19.6亿元,折算单价为20.76元/股,较今日收盘价溢价15%。

新亚强主要从事有机硅精细化学品业务,产品主要包括有机硅功能性助剂与苯基氯硅烷及其下游产品两大类,甲基、乙烯基、苯基等三个系列,应用于有机硅新材料、医药、电子化学品、新能源等战略性新兴产业领域信用盘如何申请 。

今年前三季度新亚强营收4.51亿元同比降19.05%,归母净利润7885.27万元同比降20.39%信用盘如何申请 。新亚强将之归因为市场需求调整、价格下行。

新亚强原实际控制人初亚军与初琳为父女关系,目前70岁的初亚军仍然担任公司董事长、总经理职务信用盘如何申请 。2019年1月,时年37岁的初琳,以副董事长身份开始参与公司的日常经营工作,2023年12月初琳出任公司总经理。不过在今年1月的董事会改选中,初琳未获得提名,并卸任总经理。

实习编辑:金怡杉 | 审核:李震 | 监审:古筝

上一篇:信用盘如何申请 _中方:日方刻意回避中方要求,到底有没有纠正错误的诚意和行动!

下一篇:信用盘如何申请 _华为Mate 80,4699元起!网友:我真冲了!

网友评论